Alles über das Diätschrank-Projekt:

letztes Update des Diätschloss-Projekts: 9. März 2012
Ein Video über die Bedienung steht seit 6.4.2016 auf youtube online:
https://youtu.be/hd1ibsGgaqk zweiter Teil: https://youtu.be/XBI3sQDFNiE


Gliederung:

1.Gebrauchsanweisung Diätschrank für Endnutzer ohne technische Details -also nur Funktionsbeschreibung-

2.diverses Gelaber über den Projekt-Fortgang

3. technische Unterlagen.

4.Fotos



1.Gebrauchsanweisung:

Gebrauchsanweisung-RTF-Dokument

Gebrauchsanweisung NEU!!!! 03/2012 !!! Gebrauchsanweisung zu neuer Firmware-version Baustufe 114

Die Gebrauchsanweisung ist einfach verständlich für normale Diätschrank-Benutzer ohne besondere technische Kenntnisse.

Sie erläutert, was der Diätschrank ist, was er kann und wie man ihn bedient.

Wer mehr wissen will, kann die umfangreiche Kommentierung der source File lesen.



2.diverses Gelaber über den Projekt-Fortgang:

Seit Ende 2009 arbeite ich mit großen Unterbrechungen an der Konstruktion eines „Diätschrankes“ . Also ein Schrank mit 1-14 Fächern verschiedener Größe, die nur zeitgesteuert entriegelt werden. Das erlaubt die Vorratshaltung, ohne dass immer gleich alles aufgefressen wird. Selbstbeherrschung ist irgendwie einfacher, wenn man sich selbst dazu verurteilt und auch noch viel Arbeit darein investiert hat. Erste Erfahrungen sprechen dafür, dass es was bringt. Mit dem Fernsehzeitbegrenzer funktioniert das ja auch. Allerdings renne ich manchmal zu Marion rüber, wenn das Ding mir ausgerechnet das Ende von einem spannenden SciFi-Film kappt. Aber ausbauen würde ich ihn nie und nimmer, obwohl das bloß 1-2 Stunden dauern würde. Bis Weihnachten 2009 wollte ich fertig sein, mit dem Diätschrank, aber schon der Start mit dem Projekt hat sich um 6 Wochen verzögert, und ich habe die Programmierung doch sehr breit angelegt, um keine Optionen zu verschenken. Jetzt ist es schon Anfang 2011 und das Programm ist zwar lauffähig, aber erst mit 2/3 der Features versehen, die dazugehören, um die vollständige Wartung durch einen Laien zu ermöglichen. (Siehe unten von wegen Fertigstellungstermine.) ...Und dann kommt später nach einiger Erfahrung noch eine Beta-Version mit Verbesserungen.... -bis es wirklich gut ist. Und dann hat es immer noch kein schickes grafisches Farbdisplay....

schon Januar 2010 lag die Hardware für das Kühlschrank-schloss montagebereit auf meinem Tisch und ich hatte auch schon einiges von der Firmware geschrieben. Es hat aber noch gedauert. Wegen dem Stress, vor allem der ständigen finanziellen Unsicherheit sprich dem ständig drohenden finanziellen Super-Gau mit Wohnungsverlust usw. bin ich damals in ein paar Monaten kaum mehr Arbeitsstunden vorangekommen, als sonst in zwei Wochen, obwohl ich es eigentlich jeden Tag wollte. Es ist nur schwer möglich, sich unter existenziellem Stress auf so etwas abstraktes zu konzentrieren.Das brauche ich an schlechten Tagen gar nicht erst zu probieren. Ausserdem kam auch viel andere Arbeit dazwischen. Haushalt, Fieber, Reparaturen, ein anderes Projekt...Ich ziehe die Assembler-file für den Microcontroller langsam hoch, Frühjahr 2010 ca 1500Instructions (3 kbyte), aber in dem PIC18F4520 ist ja massig Platz)Dachte ich, aber Januar 2011 habe ich ihn zu 2/3 voll und mache mir Sorgen, ob ich nicht auf das größere Ersatz-Modell von Reichelt werde ausweichen müßen. Ich habe mich entschlossen, einfach zweimal genau das gleiche Schloss zu bauen. Das bietet den Vorteil, dass ich zwischendurch die File mit einem Cad Programm ins Netz stellen, noch mal bauen und dadurch die Zeichnung gleich noch mal auf eventuelle Fehler prüfen kann. Außerdem muß ich dann nur die Hardware einfach doppelt bauen und das geht verhältnismäßig schnell von der Hand, ohne Entwicklungsarbeit. (Nachtrag 2012:Ich habe jetzt zwei Geräte gebaut.) Ich beabsichtige die Dokumentation in Nachbau ermöglichender Qualität zu erstellen und ev. dem Elektor-Verlag zur Verfügung zu stellen, jedenfalls auch auf dieser Seite zu veröffentlichen. Ich rechne als Systemversteher natürlich nicht damit, dass mir jemand eine große Summe für das Design bieten wird, obwohl die Idee, bei billiger Fabrik-Fertigung sicher Marktpotential hätte....(Geld gibt’s nicht für Arbeit, abgesehen von Kleingeld, von dem man nicht leben kann. Geld gibt’s für Werbung. Streng genommen ist Geld überhaupt nur noch Werbung, seit es nicht mehr aus Gold besteht. Man kann den größten Dreck mit Werbung verkaufen, und ohne Werbung wird die tollste Sache die viel Mühe gemacht hat, einfach nullwertig.Und Werbung macht man mit viel Geld. Geld gibt’s eben nur für Geld.) Aber ganz davon abgesehen, dass mir das Geld für die Investitionen fehlt: Der Stress ? Bloß nicht! Ich bin doch kein Börsenschwindler, ich bin Elektronik-Entwickler. Und ich möchte meine Arbeit nicht durch Geld in den Dreck ziehen lassen.

Januar 2011 veröffentlichte ich die erste überhaupt lauffähige Version des Diätschranks. Hardware und Software. !!!!!

Einschränkungen dabei waren, dass die Parameter, die dem Administrator vorbehalten sind, noch von Hand in den Source-Code eingetragen werden mußten, die Eigenadministration der User funktionierte aber mit menugesteuerter Tasteneingabe am Gerät schon ohne weiteren Technikkram und ist nicht schwerer zu bedienen, als z.B. ein modernes Handy.

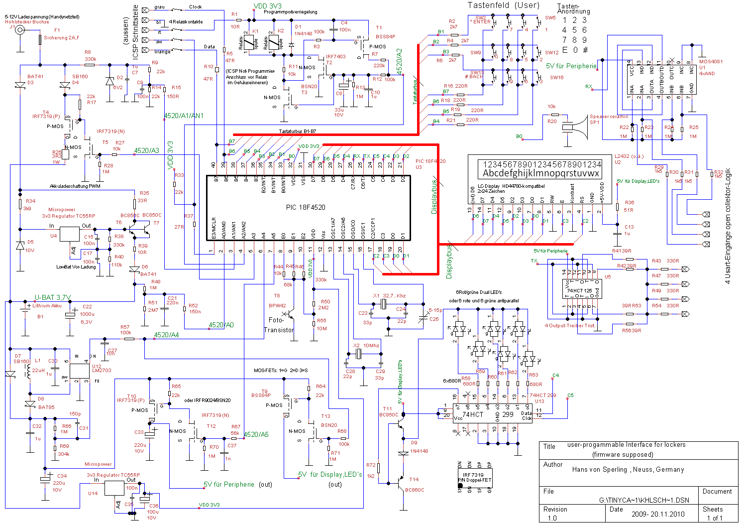
Es gibt einen Schaltplan und einen Sourcecode für das Zentralgerät, das einmal zu bauen ist, und einen Schaltplan und einen Sourcecode für die Riegeleinheit, die so oft zu bauen ist, wie der Schrank Fächer haben soll. Bei jeder Riegeleinheit muß im Sourcecode vor dem Brennen eine andere Adresse eingetragen werden, angefangen von 1 aufwärts bis maximal 14. Da das Gerät auf der Leitung verschlüsselte Signale verwendet, brauchen auch die Kabel nicht verdeckt geführt zu werden, und können auch auf der Rückseite der Schränke Kisten,Safes , oder was immer man damit verriegelt, offen geführt werden. Ich verwende Standard Fernsteuerservos für die Riegel. Ich beabsichtige aber auch noch andere Versionen der Schloßmechanik und zugehörigen Software. Der modulare Aufbau ermöglicht es leicht, später Fächer nachzurüsten. --Natürlich wäre das alles auch mit weniger Aufwand gegangen, aber ohne kleinen eigenen Schloßcontroller für jedes Schloß wird es da schon wieder enger....



Anmerkung:Der schöne optische Aufbau meiner Webseiten wird leider immer wieder durch Explorer- und open-office- updates zerstört. Ich habe keine Zeit, das immer wieder zu richten.

Nachträge: Die Dokumentation kann noch etwas fehlerhaft sein. Der Riegelschaltplan jedenfalls war es, bis ich ihn noch mal nachgebaut habe und die 2 Fehler fand.(jetzt korrigiert und leicht geändert. Die Drossel kann drin bleiben. ) Falls jemand was gebastelt hat: 1. Du hättest mir eine mail schicken sollen, 2. Du hättest die Fehler vielleicht selber finden können, 3. nicht wegwerfen, es läuft schon noch. Und wenn Du's mir in ein Paket packst zur Fehlersuche. (mach ich aber nicht mehr, wenn's zu viele werden. Gegenwärtige Anzahl:0) 4. Es lohnt sich zu reparieren –Marion jedenfalls schwärmt von der Gewichtsreduktionswirkung.--



11.3.2011: Es kann (bei Fehlbedienung vermutlich, ich habe das so vorgefunden(2mal in 10 Wochen))noch ein Fehler auftreten, bei dem die Tastatur nicht mehr ansprechbar war und das Gerät neu programmiert werden mußte. Dies habe ich durch einen Reset per Watchdog behoben, die eigentliche Ursache ist aber noch nicht sicher ausgemacht. Bei Watchdog Ereignissen wird ein Protokoll geschrieben und ein Benachrichtigungston ausgelöst.Fehlerbehebung ist also nicht mehr so wichtig und ausserdem in Sicht. -beschweren Sie sich nicht: Microsoft verdient Milliarden und Windows funktioniert auch manchmal nicht--



Nebenbei abgefallen bei der Entwicklung ist so eine Art primitive PIC-18 Computersprache oder Assembler-Betriebssystem deren Versatzstücke ich überall in anderen Files verwenden kann und die ich hier vielleicht mal als Sammlung getrennt veröffentlichen will. HD44780-Displaytreiber in Assembler, auch kombiniert mit 10er Tastatur, Menusteuerungs-Schablone in Assembler usw. Grundaufbau einer Hauptprogrammschleife mit RTC und 10 Slots für synchron/alternierend laufende Programm abschnitte usw.

Trotzdem, bei meiner nächsten Entwicklung beabsichtige ich mit PIC-24 zu arbeiten, der umfangreiche Befehlssatz ist einfach zu verführerisch.

Nachtrag 072012: Die Hardware-Version2 mit der Software von März ist bei uns jetzt mit vier Fächern ein halbes Jahr störungsfrei gelaufen. Einmal mußte ich das Fach 2 für zwei Stunden aussteckern, damit es wieder reagierte. Das Problem ist bekannt und wird bei neuer Hardware behoben. Es hat sich ausserdem herausgestellt, dass das Menu 45 unter Umständen falsche Auskunft gibt über Wartezeiten, wenn das fragliche Fach mit einer Exclusiv-Nutzung behaftet ist. Das hat aber nicht weiter gestört, da das Fach ansonsten genau das gemacht hat, was es sollte. Wird später mal behoben.

3.Technische Unterlagen:

Ich empfehle den Download der Files mit der Funktion „save target as“ der Internetexplorer stellt sich sonst ewig damit an oder displayed einem nutzlosen Quelltext, statt die Sachen an TinyCad oder MplabIDE weiterzuleiten. Dieser Browser besitzt selbst dann noch die Unverschämtheit, die Fileendungen eigenmächtig von „DSN“ auf „X M L“ zu verändern. Das muß man natürlich rückgängig machen, wenn Tiny Cad etwas damit anfangen soll. Deshalb habe ich die richtigen Fileendungen bei den Links vermerkt. PNG-Files gehen normalerweise auch so.

Die Hardware sieht bislang so aus:



SchaltplanZentraleinheit-HW1 als PNG-Grafik

Schaltplan als Tiny-CAD-File(DSN)

erforderliche Zusatz-symbol-Bibliothek fürTiny CAD (update Januar 2012)(TCLib)

Nachtrag:zusätzlicher Servo-Spannungswandler CAD-FILE (DSN)

Nachtrag zusätzlicher Spannungswandler als Grafik-file (png)

Schaltplan Zusatz(jpg)

Schaltplan Riegel als Grafik-File(png)

Schaltplan Riegel als CAD-File(DSN)

Jan2012:es gibt eine neue Hardwareversion, die luxuriöser ausgestattet ist, sowie auch eine Minimal-version, die aber nie getestet wurde:

Tiny Cad-Files(die Symbolbibliothek oben nicht vergessen):

Zentrale Hardware Version 2(DSN) aktuelle Version öffnen mit Tiny-CAD

Zentrale, Hardware-Version 2 (PNG) aktuelle Version für öffnen mit Browser

Zentrale Minimalversion der Hardware(DSN) Rev3 von 07.03.2012

Riegelschaltplan leicht überarbeitet(DSN) Rev5 von 07.03.2012 aktuelle Version öffnen mit Tiny-CAD

Riegelschaltplan Rev.5 (PNG) Rev5 von 07.03.2012 aktuelle Version zum öffnen mit Browser

Technische Hinweise zur Konstruktion Der Text dieser technischen Hinweise ist grade erst im Aufbau. Vieles weitere findet sich noch in den Kommentaren der source-Files.

-------------------------------------------------------------------------------------------

Und die Firmware:

Die ASM-Files: (öffnen, vorbereitete Admin-Einstellungen editieren und ggf. zu „absolutem Code“ (incl Hex für den Brenner) verarbeiten) mit MPLAB-IDE):

Der erforderliche Editor „MPLAB-IDE“ ist bei Microchip downzuloaden. (Hersteller-Firma der verwendeten Microcontroller)

SourceFileDiätschlossZentraleBaustufe87April2011(asm)

SourceFileRiegeleinheitBaustufe18April2011(asm)

die Firmware-versionen Z100/R20 sind nicht abwärtskompatibel zu Z87/R18 sondern arbeiten nur miteinander. Sie sind wesentlich stromsparender und die störendsten Bugs wurden behoben.

Sie enthalten jedoch Einstellmöglichkeiten im Kopfteil der source Files, die sie hinsichtlich der Hardware abwärtskompatibel machen.

SourceCodeDiätschlossZentrale Baustufe100Januar 2012 passend zu RiegelBaustufe 20(asm) überholt von Baustufe 114 (03/2012)

SourceCodeRiegeleinheit Baustufe20Januar 2012 passend zu Zentrale Bs100(asm) überholt von Baustufe 24

Die aktuelle Version verfügt über die zusätzlichen unerlässlichen Admin-Menus und hat damit eine neue Stufe der Vollständigkeit erreicht:

SourcecodeDiätschloss-Zentrale Baustufe 114 passend zu Riegel Baustufe 24 (asm)-File aktuelle Version 9.3.2012

Source-File Riegeleinheit Baustufe 24 (asm-File) aktuelle Version



SourceFile zum Hardwaretest von Riegelplatinen(asm) empfehlenswert.

4.Fotos

Ein Video über die Bedienung steht seit 6.4.2016 auf youtube online: https://youtu.be/hd1ibsGgaqk zweiter Teil: https://youtu.be/XBI3sQDFNiE

Foto:Zentrale provisorisch an den Kühlschrank gehängt(jpg) januar 2011

Foto: Riegeleinheit fest am Kühlschrank angeklebt.(jpg) januar 2011

Foto: wie Zentrale1 jetzt aussieht 8.3.2012

Die Sommer 2011 gebaute Zentrale 2 8.3.2012

Foto: das ganze im Zusammenhang 8.3.2012 Das mit dem Klebeband könnte eine Hausfrau, der es auf's Aussehen des Ganzen ankommt natürlich noch ein bischen hübscher machen.

Foto: Vorratsfach 3 und 4 8.3.2012

Foto: Die rote Büchse enthält die Riegeleinheit von Fach 4 8.3.2012

Foto: Drei Riegelmechaniken von innen erklärt upload 19.3.2012statt einer mechanischen Konstruktionszeichnung.

Nur zur Rechtswahrung: Sollte es jemals professionelle gewinnorientierte Nachbauer geben, möchte ich dafür schon Geld haben.

Ansonsten fände ich es aber schade, wenn niemand anderes von meiner Arbeit profitiert.

März 2012 Die Software ist jetzt fertig, aber sie ist durchaus noch ausbaufähig und es gibt noch einige kleinere Bugs. Ich werde erst mal an anderer Stelle weiterarbeiten.
Irgendwann in einem Jahr oder so, mach ich noch mal die kleinen Bugs weg, falls sich jemand daran interessiert zeigt.

Es hat sich lange hingezogen, bis die Software so weit war. Ich muß das Zeug ja nicht nur tippen, sondern so hintrimmen, dass es mit der Hardware auch tatsächlich genauso funktioniert, wie es soll. So ein umfangreiches Programm ist da ziemlich eigenwillig und ohne gewisse Ordnungsprinzipien gar nicht mehr zu überblicken. Die umfangreichen Features von MPLAB-IDE sind da aber sehr hilfreich. Auch wenn der externe Debugger, den ich gebaut habe nichts bringt( Der macht schon schlapp, wenn nur mal Sleep im Programm steht und das liegt nicht daran, dass es ein ICD2 CLON ist-er funktioniert prima, nur ICD2 original hat das eben auch nicht drauf. er ist aber ein guter Brenner, der sich in die Programmierumgebung integriert) Auch wenn der Debugger nichts bringt: Wozu braucht man einen Debugger, wenn man ein Display am Gerät hat? Drücke einfach (vorläufig) zwei Tasten gleichzeitig und Du hast sechs beliebig wählbare Registerinhalte im Display-was will man mehr? Und dazu noch 12 LED's die man als Ablaufprüfung verwenden kann! Von aussen gewählte zeitpunkte lassen sich zur Not mit H-Level interrupt einbringen, den ich sonst nicht verwende.
Natürlich wäre ein Debugger mit MPLAB-Auswertung super, aber er müßte eben mehr können. Die Benutzung darf nicht umständlicher sein, als sich gleich einen Test in Assembler zu schreiben. Zum Üben für kleinere Progrämmchen will ich aber nichts gegen die Debugging-Funktion sagen.

zurück zur Übersichtsseite